GA黄金甲

GA黄金甲·(中国集团)官方网站
GA黄金甲·(中国集团)官方网站 GA黄金甲·(中国集团)官方网站
20170615051126952

您目今位置:首页/GA黄金甲新闻

今日GA黄金甲

GA黄金甲地产深圳公司荣获中国地产年会四项大奖

2010-12-13

点击相识更多

GA黄金甲旅游展团获最佳组织奖和最佳展台奖

2010-12-09

点击相识更多

GA黄金甲银行个人网银再获殊荣

2010-12-07

点击相识更多

GA黄金甲证券2010年1-11月券商债券承销额排名第一

2010-12-07

点击相识更多
-76625017895911621062010-12-06

21世纪亚洲金融年会宣布《亚洲包管竞争力研究报告》 信诚人寿二度连任“最佳稳健经…

2010-12-06

点击相识更多
-9618866919343100652010-12-02

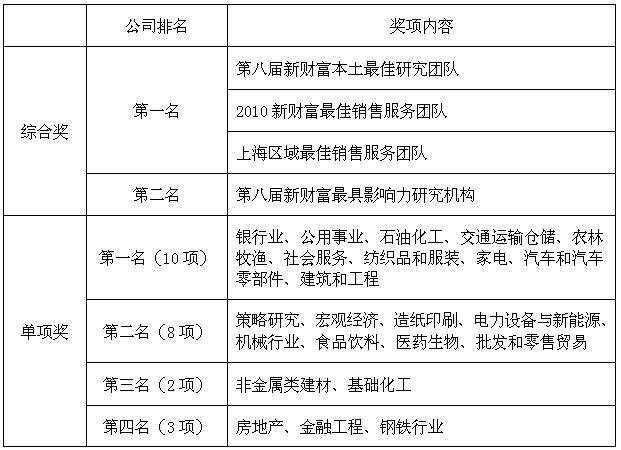
新财产年度剖析师等排名揭晓 GA黄金甲证券获多项第一

2010-12-02

点击相识更多
-50832273204742230932010-11-30

孔丹董事长一行出席GA黄金甲与云南省人民政府战略相助框架协议签约仪式

2010-11-30

点击相识更多

GA黄金甲银行国际营业荣获 “2010卓越竞争力国际营业银行”奖项

2010-11-30

点击相识更多

习近平副主席视察GA黄金甲建设安哥拉项目

2010-11-29

点击相识更多